Wszystkie pomiary są wykonywane rejestratorem z certyfikatem walidacyjnym KLASY A z oprogramowaniem DranView6 Power Quality, który posiada formalno-prawne gwarancje wiarygodności i powtarzalności pomiarów. Rejestrator spełnia standardy EN 50160, EN 61000-4-7 i EN61000-4-15, które odpowiadają za pomiary jakości energii elektrycznej zgodne z normą IEC (PN-EN) 61000-4-30.
Nasza oferta obejmuje konfigurację nastaw wszystkich dostępnych na rynku regulatorów baterii kondensatorów.
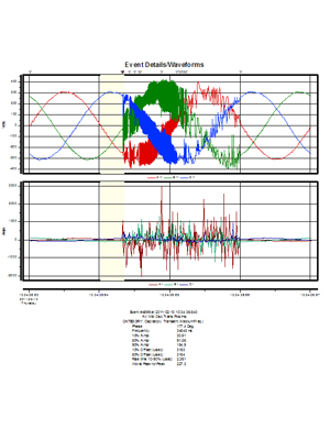
Wszystkie pomiary są wykonywane rejestratorem z certyfikatem walidacyjnym KLASY A z oprogramowaniem DranView6 Power Quality, który posiada formalno-prawne gwarancje wiarygodności i powtarzalności pomiarów. Rejestrator spełnia standardy EN 50160, EN 61000-4-7 i EN61000-4-15, które odpowiadają za pomiary jakości energii elektrycznej zgodne z normą IEC (PN-EN) 61000-4-30.
Specjalizujemy się również w modernizacji baterii kondensatorów zawierających szkodliwe substancje PCB:
Modernizacja baterii kondensatorów
Rozliczenia pomiędzy odbiorcą a Zakładem Energetycznym opierają się na wskazaniach zainstalowanego licznika energii czynnej i biernej. W większości umów jakie są zawierane pomiędzy dostawcą i odbiorcą energii elektrycznej zostaje ustalona wartość tangensa tg (fi), która najczęściej zawiera się w przedziale od 0,2 do 0,4. Przekroczenie tej wartości powoduje, że odbiorcy naliczane są kary. Wysokość tej kary zależy od stosowanych w obiekcie odbiorników, niepoprawnie dobranego lub niesprawnego układu kompensacji oraz wielu innych czynników. W celu wyeliminowania bądź ograniczenia opłat z tytułu energii biernej (indukcyjnej) odbiorca powinien zainstalować w obiekcie kondensatory lub zespół kondensatorów sterowanych regulatorem czyli tzw. baterię kondensatorów. Warunki pracy baterii kondensatorów, dokładną jej moc, stopniowanie oraz konieczność lub brak konieczności zastosowania dławików ochronnych 7% lub 14% można określić jedynie na podstawie prawidłowo wykonanych pomiarów parametrów sieci. Na ich podstawie można stwierdzić czy danemu obiektowi jest potrzebna nowa bateria kondensatorów, naprawa obecnej baterii czy jej modernizacja. A może Państwa obiekt znajduje się w grupie odbiorców, u których można zastosować kompensację indywidualną największych odbiorników? Źle dobrana bateria kondensatorów może szybko ulec uszkodzeniu. Nasza firma pomoże Państwu w wyborze odpowiedniego systemu kompensacji, który będzie pracował bezawaryjnie przez wiele lat i będzie przynosił satysfakcjonujące efekty w postaci redukcji opłat za energię bierną.
W rozliczeniach z Zakładem Energetycznym rozliczana jest każda jednostka oddanej energii biernej do sieci. Pojęcie współczynnika mocy tg (fi) przy rozliczaniu opłat z tytułu energii biernej pojemnościowej z reguły nie istnieje. Kary z tytułu energii biernej pojemnościowej są często naliczane w obiektach typu wieżowce, biurowce, sądy, banki, archiwa państwowe oraz w innych w zależności od stosowanych odbiorników, w obiektach posiadających długie odcinki kabli będące pod napięciem, w przypadkach gdy przedsiębiorstwo z rozległą siecią średniego napięcia nie pracuje w sposób ciągły i w pewnych godzinach lub dniach pobór mocy czynnej jest bardzo mały oraz w obiektach posiadających układ kompensacji. W celu wyeliminowania bądź ograniczenia opłat z tytułu energii biernej pojemnościowej odbiorca powinien zainstalować w obiekcie dławik energetyczny lub zespół dławików energetycznych (nie dotyczy przypadku, gdy naliczane kary są następstwem zainstalowanych kondensatorów lub baterii kondensatorów)
Wszystkie pomiary są wykonywane rejestratorem z certyfikatem walidacyjnym KLASY A z oprogramowaniem DranView6 Power Quality, który posiada formalno-prawne gwarancje wiarygodności i powtarzalności pomiarów. Rejestrator spełnia standardy EN 50160, EN 61000-4-7 i EN61000-4-15, które odpowiadają za pomiary jakości energii elektrycznej zgodne z normą IEC (PN-EN) 61000-4-30.
Zdobyliśmy ogromne doświadczenie w wykonywaniu pomiarów do doborów baterii kondensatorów oraz dławików energetycznych. Świadectwem tego jest zadowolenie i satysfakcja tysięcy klientów. Państwa firma może również należeć do tego grona.
Jakość energii elektrycznej może być pogorszona na skutek działalności użytkownika lub jego sąsiada i nie musi wynikać z pogorszenia jakości energii elektrycznej przez dostawcę (Zakład Energetyczny).
Jakość energii elektrycznej ma wpływ na awaryjność urządzeń, trwałość baterii kondensatorów i poprawność zasilania. Zła jakość energii elektrycznej powoduje resetowanie terminali przemysłowych, awaryjność silników, awarie komputerów i sprzętu elektronicznego.
Badania jakości energii elektrycznej zgodnie z normą PN-EN 50160 trwają jeden tydzień. Badania mają na celu wyznaczenie poszczególnych wyróżników jakości i zdarzeń w napięciu mogących wpływać na awarie. Prócz analizy jakości napięcia wykonujemy badania prądowe obrazujące oddziaływania zmian prądu pod wpływem zmian napięcia. Dysponujemy aparaturą pomiarową w klasie pomiarowej A, której algorytmy i ocena statystyczna są zgodne z normami PN-EN 50160, EN 61000-4-7 i EN 61000-4-15 i wyznaczają zdarzenia w napięciu o czasie próbkowania od 0,5 µs do 80 µs.
Montujemy, uruchamiamy i sprawdzamy baterie kondensatorów wszystkich dostępnych na rynku producentów baterii. Konfigurujemy nastawy wszystkich dostępnych na rynku regulatorów. Nasze prace dokumentujemy protokołem powykonawczym. Firma IWANIAK SERWIS zajmuje się również produkcją baterii kondensatorów na specjalne zamówienie wg indywidualnych wymagań klienta. Najlepsza jakość podzespołów, szybki czas realizacji oraz wieloletnia gwarancja na produkowane przez nas baterie kondensatorów sprawia, że grono klientów, którzy nam zaufali stale się powiększa. Posiadamy wszystkie niezbędne uprawnienia do w/w prac.
Jeżeli nie znaleźliście Państwo odpowiedzi na pytania z zakresu kompensacji mocy biernej, awarii technologicznych lub przyczyn uszkodzeń maszyn produkcyjnych prosimy o kontakt. Nasza pomoc techniczna jest dostępna dla Państwa przez całą dobę pod numerem telefonu 501-353-001